今年10月中旬,湖北省省长李殿勋在武汉市调研国有“三资”管理改革、并召开湖北省深化国有“三资”管理改革推进会,用“三个一切”的强调性提法,令以“国有资源资产化、国有资产证券化、国有资金杠杆化”为核心的国有“三资三化”管理改革迅速升温,不仅引发资本市场强烈反响,更成为地方财政从“土地依赖”向“全资源统筹”转型的新范式,为国有“三资”改革的全国推广提供参考。
01
“三资”改革核心内涵与湖北实践框架
国有“三资”改革,并非一个全新的概念,但其在湖北省被赋予新的时代内涵并上升到前所未有的战略高度。准确理解其定义与背景,是分析其改革实践的逻辑起点。
(一)核心内涵界定
1.“三资”定义
国有“三资”是指国有资源、国有资产、国有资金三类国有经济要素,其核心特征是所有权归属国家或集体,具有稀缺性、公有性与经营性等属性。
湖北省在改革中明确了“三资”的具体范围,形成了清晰的改革对象体系:
(1)六类国有资源:土地、矿产、林业、水利、能源、数据。(湖北人将其称为“金、木、水、火、土、数”)
(2)五类国有资产:实物、债权、股权、特许经营权、未来收益权。包括行政事业单位固定资产、国有企业股权、基础设施使用权等。
(3)两类国有资金:闲置资金、低效资金。包括财政存量资金、国有资本收益等。

图:图解国有“三资”(图源长江证券)
2.改革逻辑
国有“三资”改革指通过市场化手段对国有资源、资产、资金进行系统性盘活,改革的核心逻辑是“三化”转型。即:以“资源资产化、资产证券化、资金杠杆化”(“三化”)为核心,采用“能用则用、不用则售、不售则租、能融则融”四字诀处置方式,做到“分散变集中、资源变资产、资产变资本”(“三变”),实现从“沉睡国资”到“价值释放”的转型。
(1)资源资产化:通过确权登记、价值核算,将原本不可交易的资源转化为可市场化运营的资产。
(2)资产证券化:通过REITs、ABS等金融工具,将流动性较差的实物资产转化为标准化金融产品。
(3)资金杠杆化:通过政府引导、风险补偿等机制,以国有资金为引导,撬动社会资本参与基础设施和产业项目投资,放大资金乘数效应。

图:湖北“三资”改革流程
“三化”环环相扣,构成“资源—资产—资本—资金”的良性循环链条,实现国有要素从“静态持有”向“动态运营”的转变。
(二)历史发展回溯
三资”改革并非偶然爆发。2022年,国务院印发《进一步盘活存量资产扩大有效投资的意见》,发改委、财政部随后出台细则,要求各地通过盘活闲置资源拓宽财源。此后多个省份开展探索实践,从实践程度看,大致分三个阶段:
1.阶段一:以优质土地、厂房等实物资产为主
最早试水的是湖南。自2022年起,三年累计盘活收入超3000亿元。长沙城南一批停建十年的省直机关办公楼群,经34亿元投资重启,改造为“领创数智中心”,进入数字经济产业链。福建一次性处置安置房、配建房等闲置资产,2022年前七个月资源性收入增长58.9%。
2.阶段二:以民生与公共服务领域“可运营资产”为主
贵州铜仁拍卖市直机关食堂20年经营权,成交价2.5亿元;山东平阴出让低空经济30年特许经营权,成交价9.2亿元;河北藁城拍卖2656块广告位30年经营权,成交价1.02亿元。
浙江温州率先将停车资源纳入运营,出让172段道路泊位及25处停车场20年经营权,成交价17.8亿元;云南大理出让2万余个公共及机关车位经营权,成交价8.16亿元。
3.阶段三:从实物资产转向矿产、林业、水利、数据等资源资产为主
湖北恩施的实践具有一定代表性——当地对3万亩森林资源及附属设施进行综合评估,确权确值17亿元后,纳入国企体系,实现资产入账。业内将这种方式称为“先报表转型,再实质转型”,即:先把资源装进国企,扩大会计报表上的资产规模,再通过经营权、质押或证券化实现融资。
(三)湖北实践框架
1.政策体系
湖北省构建了层次分明、协同高效的“1+8”改革政策体系,为改革落地提供坚实制度保障。“1”即《深化国有“三资”管理改革推动大财政体系建设走深走实总体工作方案》,作为改革总纲领,明确了“确认、确权、确值”的基础要求与“分散变集中、资源变资产、资产变资本”的核心目标;“8”即8个分领域实施方案,涵盖土地资源、矿产资源、水资源、林业资源、国有资产证券化、国有资金统筹等重点领域,形成“总体部署+专项突破”的改革格局。

图:细分领域方案(图源长江证券)
2.核心目标
基石性文件《湖北省深化国有“三资”管理改革推动大财政体系建设走深走实总体工作方案》明确提出:为推动大财政体系建设走深走实,更好统筹化债与发展、化债与“三保”(保基本民生、保工资、保运转)、化债与民生,制定本工作方案。由此窥见湖北改革动因:
(1)短期驱动力:“稳增长、防风险”
在土地财政持续退潮、地方债务高企的背景下,湖北财政空间承压。据国家审计署数据,2024年全国地方政府债务余额突破40万亿元,湖北债务率约为89%,接近警戒线。传统“举债-投资-增长模式难以为继,亟需通过盘活存量资产开辟新财源。
(2)中期驱动力:“优配置、提效能”
湖北坐拥丰富的矿产、水利、林业及土地资源,但普遍存在权属不清、管理分散、利用粗放等问题,部分国有资产长期“沉睡”,未能转化为有效生产力。通过改革推动国有要素向先进制造业集群与现代服务业领域集中,能有效提升国有经济运行效率和全要素生产率。
(3)长期驱动力:“建体系、促转型”
改革旨在打通财政预算、政府资产负债表与投融资平台“三本账”,通过资产运营形成稳定现金流,推动财政管理从“管资金”向“管资源”的转型。政府则可逐步摆脱对土地出让收人的依赖,实现财政资金从“一次性支出”向“可持续收益”的转变。最终构建起更具韧性的“大财政”生态体系。
大财政体系是“四账统筹”、更具经营性的财政观,核心不只是“管收支”,而是通过地方国企抓手“管资产、管资本、管资源”,让财政具备造血功能。
3.组织机制
湖北由财政牵头,联动国资、金融推进“三资”改革。湖北“三资”改革是以“财政”为驱动力而推进的,基石性文件《湖北省深化国有“三资”管理改革推动大财政体系建设走深走实总体工作方案》也明确提出,建立由省财政厅牵头的省专项工作机制,各分领域成立工作组。
4.实施路径
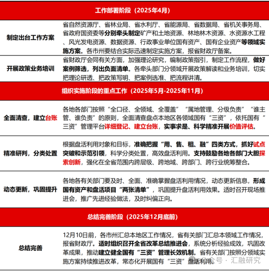
改革明确了“三步走”推进路径:
(1)全面清查阶段:2025年4—6月,完成全省国有“三资”摸底登记与数据库建设。
(2)试点突破阶段:2025年7—9月,在武汉、宜昌、黄石等重点城市开展资源资产化、资产证券化试点。
(3)总结推广阶段:2025年10—12月,形成可复制的改革经验并在全省推开,计划三年内盘活省属企业低效闲置资产1500亿元。

图:2025年湖北国有“三资”改革的工作安排(图源长江证券)
5.价值导向
改革始终坚守三大价值导向:
一是市场化导向,坚持“让市场在资源配置中起决定性作用”,所有盘活交易均通过公开市场进行,引入第三方评估确保价值公允。
二是公益性导向,对教育、医疗、生态等公益性“三资”,坚守公共服务属性,杜绝过度市场化。
三是可持续导向,严守“不得虚增财政收入、不得虚假化债、不得新增隐性债务”三条红线,避免“一卖了之”的短视行为,确保改革行稳致远。
02
湖北改革的实践成效与典型案例
湖北国有“三资”改革的实践,为地方政府破解“财政紧平衡”难题提供了宝贵样本,其通过制度重构激活存量资源、通过资本运作提升资产价值、通过协同机制凝聚改革合力的做法,展现了国有资产治理现代化的可行路径。
(一)总体成效:从“沉睡”到“激活”的初步转变
经过半年多的推进,湖北“三资”改革已取得阶段性成效,呈现出“总量提升、结构优化、效益凸显”的良好态势。
在资源资产化方面,全省完成2.7万家行政事业单位和国有企业的“三资”清查,建立了国有资源资产数据库,6类资源确权率达85%以上,解决了一批历史遗留的权属不清问题。截至2025年9月,武汉市国有“三资”总量突破6万亿元,累计盘活资产2061.52亿元,实现盘活收入1110.47亿元,已盘活资产中超过40%转化为新质生产力投资。
在资产证券化方面,改革推动基础资产类型不断拓展,从传统的商业物业、保障房向文旅资源、水利设施、产业园区等领域延伸。武汉洪山人工智能大厦CMBS、湖北省保障性租赁住房ABS等项目成功发行,全国首单“革命老区+长江经济带”双贴标CMBS落地,累计实现融资超5亿元。2025年以来,全省企业ABS项目发行规模同比增长近2倍,资产证券化市场活跃度显著提升。
在资金杠杆化方面,省级财政出资10亿元设立风险补偿资金池,建立政银担风险共担机制;襄阳市设立基础研究联合基金,以200万元财政资金撬动高校、企业联合出资,放大资金乘数效应。改革推动国有资金从“闲置沉睡”向“高效运转”转变,财政资金使用效益显著提升,为产业升级与项目建设提供了有力支撑。
(二)分领域典型案例解析
1.土地资源:存量盘活与高效利用
湖北省将国有土地资源作为资产化改革的重点,按照“摸清底数、明晰产权、价值实现”的思路,推动存量土地盘活。
武汉市针对巴公房子、咸安坊等危旧老建筑,引入潮流IP与创新运营模式,将低效历史建筑打造为旅游新地标,片区年营收从2亿元提升至10亿元以上。对国有企业存量划拨土地,经批准采取作价出资(入股)方式处置,既盘活了闲置土地,又支持了企业发展。
黄石市、宜昌市则聚焦低效工业用地与废弃矿坑盘活,当阳市盘活429处公共机构及企业闲置屋顶资源,谋划分布式光伏6万千瓦;大悟县利用10处闲置矿山、矿坑布局光伏1万千瓦,将“生态伤疤”变成“阳光银行”。
2.生态资源:价值实现与产业融合
湖北依托丰富的生态资源,探索“生态资源—生态资产—生态资本”的转化路径。
在水资源盘活方面,宜昌市五峰土家族自治县将核算价值120万元的水生态旅游康养资源,以十年期协议出让给旅游开发企业,企业每年支付52万元基础费用(含生态维护费),并按净利润1%分红,实现了水生态产品的市场化交易。嘉鱼县开发“原水贷”和“取水贷”产品,用活水资源经营权,推动水利资源与产业融合。
在林业资源盘活方面,崇阳县桂花林管局首创“五权”打包出让模式,单宗交易金额达2.5亿元;黄梅县五祖寺林场托管7万亩集体林,打造“旅游+康养+研学”产业集群,实现林业资源的多元价值。全省探索林业碳票制度,推进林业碳汇项目开发交易,拓宽了生态产品价值实现路径。
3.国有资产:证券化与专业化运营
在国有资产证券化方面,武汉东湖高新区作为国家级高新区,在成功发行光谷软件园、“互联网+”项目产业园区REITs融资15.75亿元的基础上,推进超10亿元其他产业园区REITs进入发审流程,通过“首发+扩募”双轮驱动,实现投资成本有效回收。洪山国投以1655套保障性租赁住房为底层资产,发行湖北省首单保障房ABS,为保障性住房领域资产证券化提供了范例。
在国有企业专业化运营方面,湖北联投集团盘活存量矿业权86宗,通过资产重组与专业化运营提升资产价值;湖北港口集团开发多式联运运费贷数据产品,与20家金融机构建立合作,推动交通资产市场化运营。改革推动国有企业从“融资建设”向“运营盘活”转型,提升了国有资产的流动性与收益性。
4.数据资源:“聚通用管”与价值挖掘
作为新型国有资源,数据资产的盘活成为湖北改革的亮点。随州市聚焦数据“聚、通、用、管”,申报“湖北省数据资产全过程管理试点”;襄阳樊城区开发教育类公共数据产品,潜江建设小龙虾产业高质量数据集,恩施“AI游利川”服务商户订单量增长40%。数据资源的资产化探索,为数字经济发展注入新动能,开辟了国有资源资产化的新领域。
03
对其他省份的经验借鉴
(一)坚持系统思维,构建一体化改革框架
湖北改革的首要经验是坚持系统谋划、顶层设计先行。其他省份推进“三资”改革,应借鉴湖北“1+8”政策体系的构建思路,制定总体工作方案与分领域实施细则,明确改革的目标任务、推进路径与责任分工。要建立“省级统筹、市县落实、部门协同”的工作机制,打破部门壁垒,实现财政、国资、自然资源、金融等部门的协同发力,避免改革碎片化。
在改革范围上,应全面覆盖各类国有资源、资产、资金,开展地毯式清查摸底,建立统一的国有“三资”数据库,做到“底数清、权属明、价值准”。要借鉴湖北“确认、确权、确值”的工作方法,优先解决历史遗留的权属不清问题,为市场化盘活奠定基础。同时建立动态更新机制,将国有“三资”纳入常态化管理,确保改革持续推进。
(二)坚持分类施策,拓宽市场化盘活路径
湖北改革的核心经验是“分类盘活、一要素一策略”,其他省份应根据本地资源禀赋与资产特点,探索差异化的盘活路径。对土地、矿产等传统资源,可采用作价出资、合作开发、置换回收等方式;对基础设施、产业园区等资产,重点推进REITs、ABS等证券化融资;对生态、数据等新型资源,探索特许经营、价值交易、产品开发等模式。
要充分发挥市场在资源配置中的决定性作用,坚持“能用则用、不用则售、不售则租、能融则融”的市场化原则,避免行政干预过多。积极引入社会资本参与盘活运营,实现国有资本与社会资本的优势互补。同时要丰富金融工具应用,加强与金融机构合作,开发针对性的金融产品,提升资产流动性与价值实现能力。
(三)坚持机制创新,强化改革保障能力
机制创新是湖北改革成功的关键支撑,其他省份应重点构建三大机制:一是协同联动机制,建立跨部门联席会议制度,定期协调解决改革中的难点问题,形成改革合力;二是价值评估机制,引入第三方专业评估机构,建立科学的资产估值体系,确保资产价值公允,防范估值失真风险;三是激励约束机制,将改革成效纳入地方政府与国有企业考核体系,对改革成效显著的给予表彰奖励,对推进不力的进行督导问责。
要推动国有资本投资运营公司转型,发挥其在资产整合、专业化运营中的平台作用,实现国有资产的集中管理与高效运营。借鉴湖北“拨改投”改革经验,将部分财政补助资金转为股权投资,提升资金使用效益。同时建立风险共担机制,通过财政贴息、风险补偿等方式,引导金融机构加大对盘活项目的支持力度。
(四)坚持底线思维,守住改革安全红线
湖北改革明确提出“三条红线”,为改革划定了安全边界,其他省份应引以为鉴,坚守改革底线。要严格遵守国有资产管理法规,所有资产交易必须通过公开市场进行,确保交易流程透明、规范,防范国有资产流失。要坚持“以需定储、以储促用”,避免盲目盘活、过度证券化,防止透支未来收益。
在化债应用上,要合理把握资产出售与债务化解的平衡,避免“一卖了之”的短视行为,优先盘活低效闲置资产,保留优质资产的长期收益权。要严格规范政府举债行为,不得通过改革新增隐性债务,不得虚假化债、虚增财政收入。对涉及民生的公益性资产,要坚守公共服务属性,避免过度市场化损害公共利益。
04
留意改革的潜在风险
(一)国有资产流失风险
资产估值的公允性是改革的核心风险点。部分地方可能因财政压力大、急于盘活变现,出现资产低估、廉价转让等问题;或因估值体系不完善,对生态、数据等新型资产的价值评估缺乏科学标准,导致价值失真。交易环节若缺乏透明化监管,可能存在暗箱操作、利益输送等问题,造成国有资产流失。
(二)债务风险转换
部分地方可能过度依赖资产出售收入化解当期债务,虽能短期缓解债务压力,但会削弱政府长期资产基础与收益能力,导致“寅吃卯粮”。若将产生稳定现金流的优质资产过度证券化,可能透支未来财政收入,加剧长期财政可持续性风险。
(三)执行偏差风险
改革推进过程中可能出现“上热下冷”或“运动式”推进的问题,部分地方为追求短期政绩,急于求成、盲目跟风,缺乏科学规划与精准施策,导致“为盘活而盘活”。或存在形式主义倾向,仅完成清查登记等表面工作,未真正实现资产价值提升与高效利用。
(四)公共利益风险
在教育、医疗、生态、公共服务等领域,若过度强调市场化盘活,可能导致公共资源配置失衡,损害群众切身利益。例如,水资源、林业资源的过度商业化开发可能引发生态破坏;公共服务类资产的证券化可能推高服务价格,影响民生保障。
05
结语
湖北“三资”改革是在地方财政承压、传统增长方式难以为继背景下的制度创新。它不仅是一次资产盘点的技术工程,更是一场财政理念、国资管理、金融机制的深度重构,甚至可以视作为一场资源配置效率的革命。
湖北的探索表明,唯有将制度创新与地方实际相结合,将市场化导向与民生保障相统一,才能实现从“沉睡资产”到“发展资本”的真正跨越。
未来,随着改革持续推进,既需要湖北在现有基础上持续深化改革,也需要中央层面做好顶层设计与分类指导,真正为全国提供一条“化债+发展”的新路径。

