距离136号文件落地已接近3个月,在此期间,新能源行业上演存量项目“生死时速”抢装和新增项目迷茫半停滞的冰火同炉。
然而,对行业来说,项目进度的分化只是开始。新政给新能源行业带来的系列冲击正在路上。据相关媒体报道,根据倒排时间表,136号文的省级承接文件最快将在4月底征求意见或者初稿讨论。随着地方细则的陆续出台和深度实施,新能源行业将迎来“风暴式”的价值重塑。
面对行业变化新形势,本文特梳理国家能源集团、国家电投、华电、华能、中节能等9家发电央企及其二级单位的迎变思路,试通过借助头部开发企业在投资、开发、生产、营销、并购等环节的战略转向及具体部署,给行业企业提供参考。
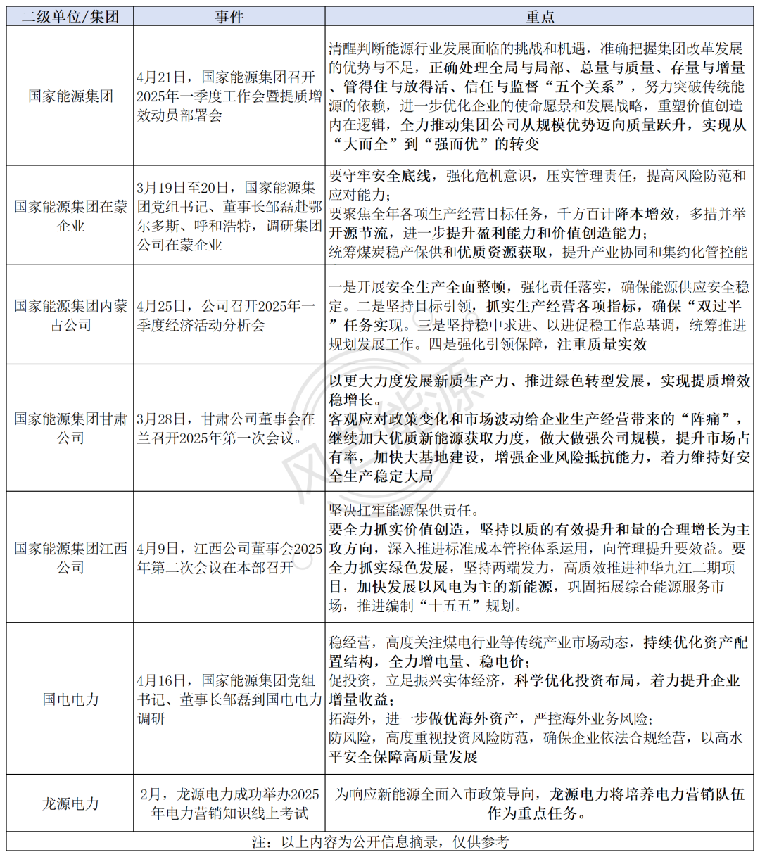
国家能源集团
在2025年一季度工作会上,国家能源集团表示,要清醒判断能源行业发展面临的挑战和机遇,准确把握集团改革发展的优势与不足,正确处理全局与局部、总量与质量、存量与增量、管得住与放得活、信任与监督“五个关系”,努力突破传统能源的依赖,进一步优化企业的使命愿景和发展战略,重塑价值创造内在逻辑,全力推动集团公司从规模优势迈向质量跃升,实现从“大而全”到“强而优”的转变
根据公开新闻节选,细盘其部分二级单位2月以来具体工作部署,在项目开发上,国家能源集团江西公司坚持以质的有效提升和量的合理增长为主攻方向,提出加快发展以风电为主的新能源。
国家能源集团甘肃公司表示,要客观应对政策变化和市场波动给企业生产经营带来的“阵痛”,继续加大优质新能源获取力度,做大做强公司规模,提升市场占有率,加快大基地建设,增强企业风险抵抗能力。
国电电力侧重,持续优化资产配置结构,全力增电量、稳电价。在优化布局上,提到进一步做优海外资产。
为响应新能源全面入市政策导向,龙源电力将培养电力营销队伍作为重点任务。通过将电力营销人才体系建设列为重点工作,着力锻造具备市场竞争力、专业实战力与创新突破力的高素质人才梯队。
中国华能
华能集团在2025年一季度经济活动分析会上表示,接下来要重点做好五方面工作。包括,要高质量全面完成“十四五”规划目标,坚决完成新能源投产目标任务,坚持将基地型规模化发展作为主攻方向,全力争取优质新能源资源,大力推进水电核电开发;要着力打造市场核心竞争力,打造优质“基因工程”,全面提升驾驭市场的能力等。
根据公开新闻节选,细盘其部分二级单位2月以来具体工作部署,在资源开发上,华能河南分公司表示,要努力争取优质新能源资源;华能蒙东公司表示,要积极争取新能源建设指标;华能北方公司表示,要站在企业生存的高度来推动新能源资源和项目争取工作。
华能山西公司表示,坚持新能源优先发展的方向不动摇,坚定不移将基地型规模化发展作为主攻方向,千方百计抢抓新能源资源;要更加突出发展质量效益,强化项目优选、精建、严管全过程管理,确保新能源项目既有量的增长,更有质的提升,有效提升项目抗风险能力。
华能新能源表示,鼓励推进跨区域项目开发;坚定不移做好海上风电这篇文章;积极获取海外新能源项目;坚持自主开发与合作开发并重;深入推进项目合作有关工作;坚持“抓大不放小”原则获取资源;打造项目前期开发“基因工程”。
值得注意的是,华能新能源还在2025年市场营销会议上提出,公司盈利增长方式要从以增量贡献为主,转变为以营销为龙头提升经营质量;营销重心要从“以量为先”转变为“量价统筹”。其还表示,要加强营销和其他专业联动,积极探索虚拟电厂、独立储能、分布式聚合等新业态。
华能澜沧江表示,要做好新能源全过程管控,推动发展质效实现更大提升。要聚焦增电量稳电价、降成本提效益,加强政策攻坚争取,动态做好经营指标对标分析、过程管控,推动经营业绩实现更大提升。
中国华电
在一季度经济活动分析会上,华电集团提出,要加力推动绿色低碳高质量发展。加快“沙戈荒”新能源基地开发建设,加大海上风电突破力度,抓好大水电和水风光一体化项目开发建设。
在提质增效领导小组2025年第二次会议上,华电集团表示,针对新能源上网电价市场化改革新政策、新任务、新要求,要进一步优化完善新型市场营销体系,分区分类制定应对策略,大力推动新能源高质量发展。
根据公开新闻节选,细盘其部分二级单位2月以来具体工作部署,在项目开发上,华电新疆表示,要积极争取优质资源,持续优化发展布局;华电浙江表示,要全力攻坚深远海海上风电等关键项目;华电山西表示,要积极争取新能源大基地项目,全力做好新能源项目建设指标获取准备工作。华电青海将从大基地项目和零散项目两方面同步发力,坚持远近结合等,确保电源项目尽早完成集团公司投资决策。全力争取新能源建设指标。华电广西将全力争取海上风电突破,坚持两条腿走路,做好竞配准备和收购工作。
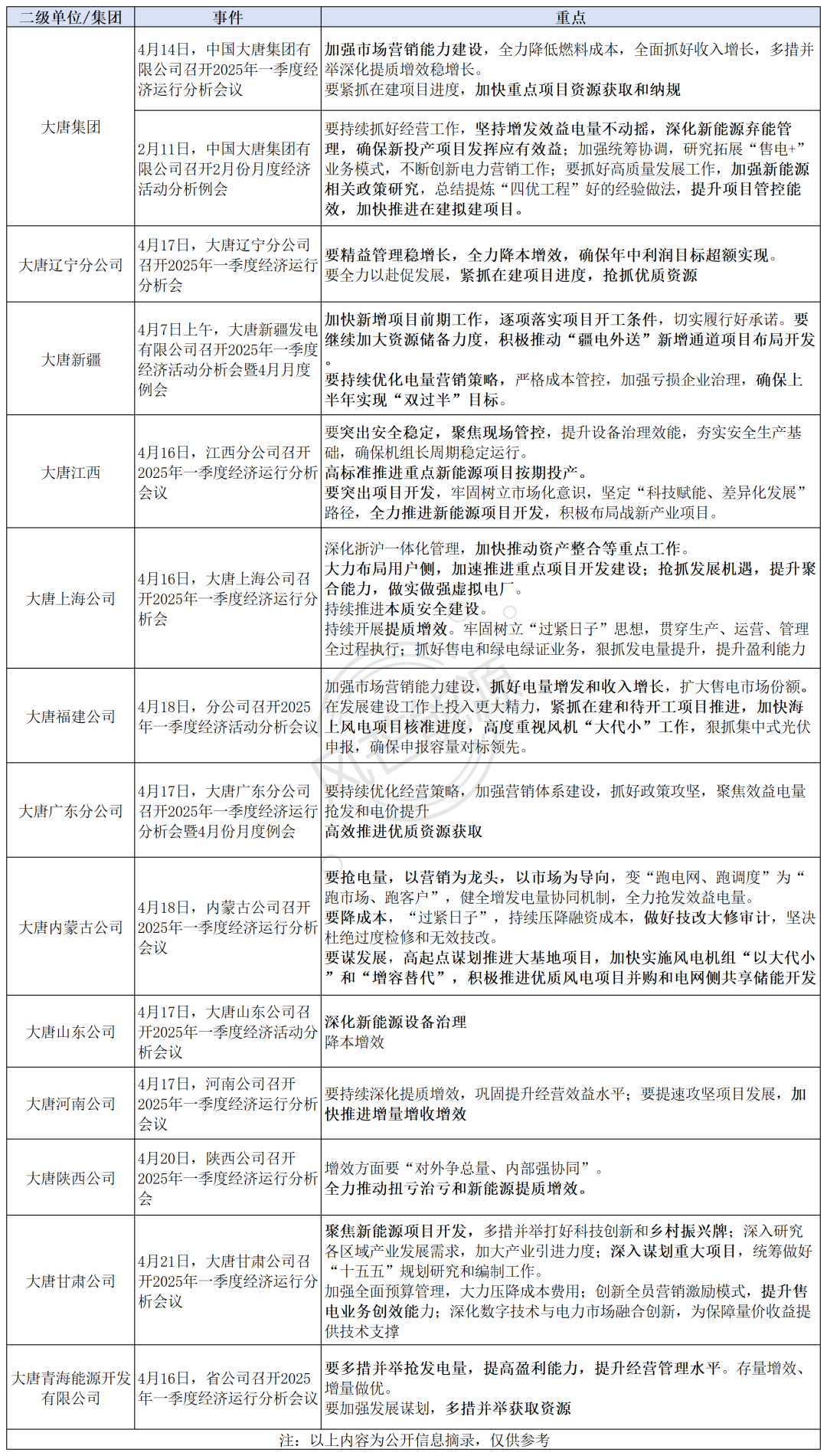
大唐
在2月份月度经济活动分析例会上,大唐集团表示,要持续抓好经营工作,坚持增发效益电量不动摇,深化新能源弃能管理,确保新投产项目发挥应有效益;加强统筹协调,研究拓展“售电+”业务模式,不断创新电力营销工作;要抓好高质量发展工作,加强新能源相关政策研究,总结提炼“四优工程”好的经验做法,提升项目管控能效,加快推进在建拟建项目。
根据公开新闻节选,细盘其部分二级单位2月以来具体工作部署,在项目开发上,大唐新疆公司要继续加大资源储备力度,积极推动“疆电外送”新增通道项目布局开发;大唐江西公司要全力推进新能源项目开发;大唐上海公司表示,将大力布局用户侧,加速推进重点项目开发建设;抢抓发展机遇,提升聚合能力,做实做强虚拟电厂;大唐内蒙古公司要高起点谋划推进大基地项目,加快实施风电机组“以大代小”和“增容替代”,积极推进优质风电项目并购和电网侧共享储能开发。
国家电投
根据公开新闻节选,细盘其部分二级单位2月以来具体工作部署,在项目开发上,国家电投东北公司要坚持“眼光向外”持续储备优质资源;国家电投重庆公司要推动“外电入渝”、零碳乡村、零碳智慧园区、一体化基地等重点工作取得更大突破;贵州金元要坚定推进绿电交通、分散式风电发展,加快重点项目落地实施。
华润
3月29日,华润电力召开2025年工作会议指出,要优投资、求创新,推动绿色低碳高质量发展。聚焦主业优化业务布局,综合施策加速资源整合,聚势赋能推进科技创新。
从具体举措来看,会议要求,存量提效,卓越运营能力要持续提升,投后管理能力要持续夯实;增量做优,新能源开发必须兼顾“量、质、效”,建设成本必须管控到位,实现高质量发展和高水平安全良性互动。
另外,要加强行业政策研究,洞悉行业趋势和发展规律,从华润特色上着手,夯实优势资源根据地,研究制定“一省一策”发展策略,开辟规模增量新战场。海陆双向并进,实现新能源规模化发展。
三峡
三峡集团召开会议安排部署3月份工作时表示,加快培育壮大新兴产业、未来产业,推动传统产业改造提升,大力开展关键核心技术攻关,推动成果转化与产业化落地,塑造水电、新能源、生态环保等产业新优势。
中节能
在项目并购工作上,会议要求,一是要加大优质项目的并购力度,加快在建项目的工程建设进度,实现有规模的效应和有效益的规模。二是要重点关注收购项目敏感性因素分析和限电情况测算。三是要重点关注东南部和电力消纳较好的收购目标区域。四是要集中发力,协同配合,确保收购项目与公司战略规划精准契合。
中核
中核汇能在召开的2025年一季度安全生产及经营分析会上表示,当前公司外部形势仍然复杂严峻,要坚持底线思维、增强忧患意识,时刻保持清醒头脑,敢于正视困难和挑战,增强破局能力。
会议还强调,要推进高质量发展。要坚持度电必争、锱铢必较,确保重点区域量增价稳,加大亏损企业治理力度,全面提高运营效率和盈利能力,守好公司经营“基本盘”。要坚持传统新能源业务和新业态开发“两条腿走路”,强化投资回报约束,推动新业态新模式取得新进展,为公司高质量发展注入新动能。
本文来源:光伏们

